UMEHOSHI ITA TOP PAGE
COMPUTER SHIEN LAB
[UMEHOSHI ITA
基板の使い方の詳細ページ
[[UMEHOSHI ITA] 基板の基本的なハード
[[UMEHOSHI ITA] 基板の回路
[[UMEHOSHI ITA] 基板の寸法と仕様
[[UMEHOSHI ITA] 基板のテスト用プログラム内容
[[UMEHOSHI ITA] 基板のテスト用プログラム仕様
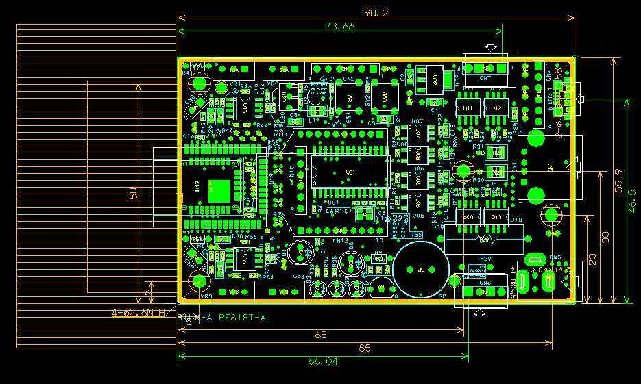
[[UMEHOSHI ITA] 基板の寸法
.
[板厚]:1.6mm,[材質]:FR-4,[表面処理]:無電解金フラッシュ(RoHS対応)
[[UMEHOSHI ITA] 基板仕様
[基板種類]:リジッド基板
[材質]:FR-4
[構成層数]:4層
[外形寸法]:55.9 mm × 90.2 mm
[ビルドアップ工法]:なし
[特性インピーダンス]:指定なし
[最小パターン幅/間隔]:0.127mm【標準】
[最小ビア径/ランド径]:φ0.3/0.6mm【標準】
[レジスト印刷]:両面に塗る
[シルク印刷]:両面
[板厚]:1.6mm【標準】
[銅箔厚み]:内層35μm外層18μm
[長穴]:あり
[端面スルーホール]:なし
[0.3mm未満のパッド]:なし
[ULマーク]:なし
[表面処理]:無電解金フラッシュ(RoHS対応)
[半田種別]:鉛フリー半田