UMEHOSHI ITA TOP PAGE COMPUTER SHIEN LAB
以下で示す部品の追加は、一つの例です。必ずこうしなくてはならないという訳ではございません。
また、[UMEHOSHI ITA]へ何を追加して、どう使うかは自由です。
最終的な安全性や信頼性は、ご利用者の責任で追加部品などを選定し、ご利用者の判断でお使いくいださい。
ここではコンデンサーマイクロホン(ECM)の回路部分とその取り付けする示します。
このコンデンサーマイクロホン(ECM)を利用するプログラミングの基本的な例
のページです。
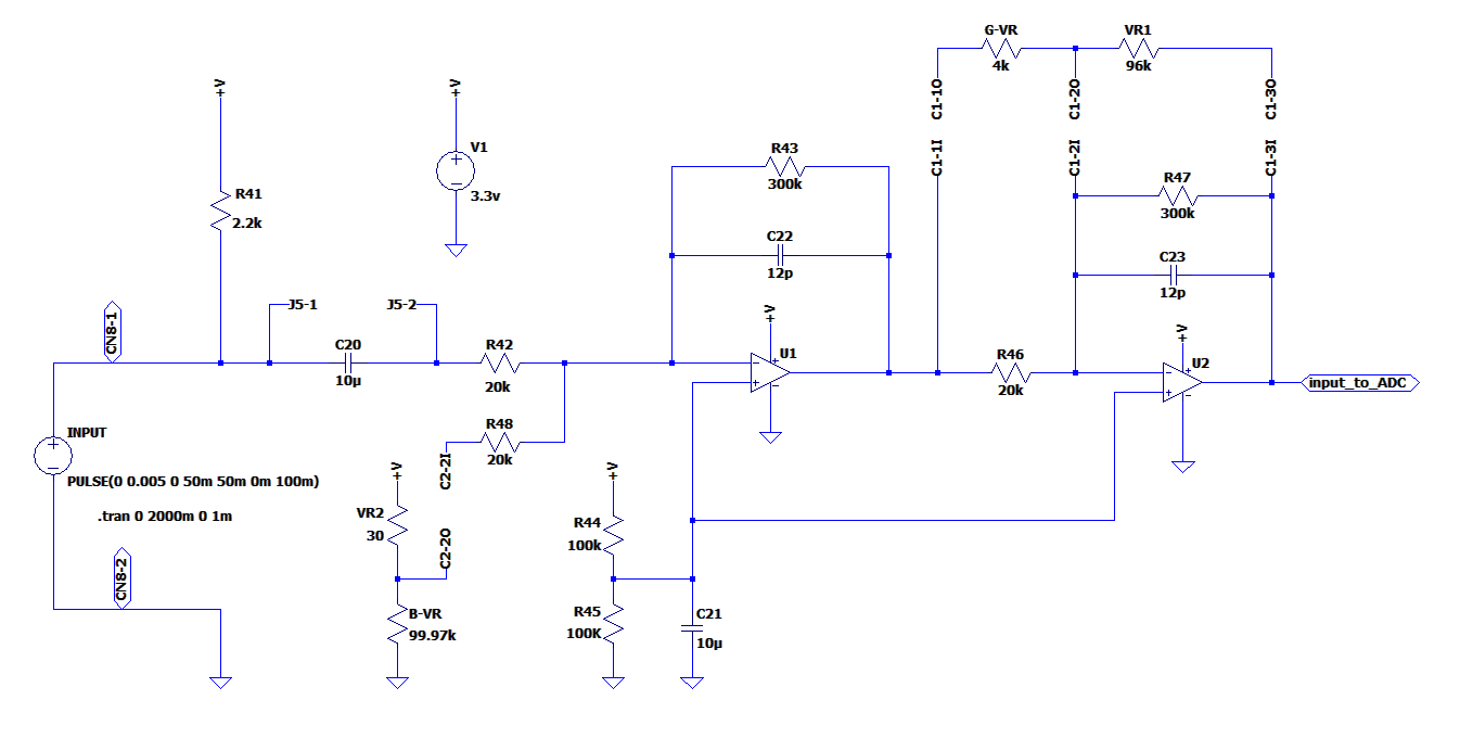
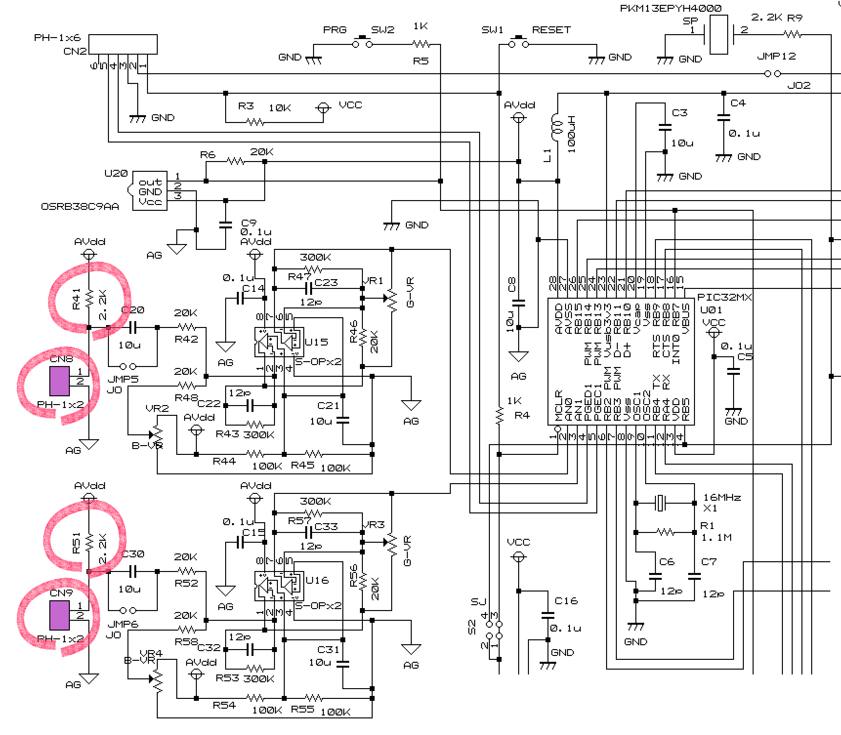
ADCの読み取り対象は、CN8とCN9のコネクタです。この部分的な回路図を示します。
そして、赤丸の箇所が追加部品です。(VRは未実装です。)
CN8のADC入力部の増幅部回路図を示します。(CN9の増幅部も同じ構成です。)

R41、R51への部品追加
CN8とCN9のコネクタ部にコンデンサーマイクロホンを追加
下記は手元にあった2.2KΩ1/4W 誤差5% を付けます。(カラーコード赤,赤,赤)

あらかじめ、ピンセットなどで曲げておき、次のように半田付けします。(方向は自由です。)
(下の赤マークが取り付け位置です)
以下では、パナソニック社WM-61Aとほぼ同一な特性のECMで、XCM6035-2022-354PRを付けています。
コネクタを付けて、マイクロホンを付けた基板を差し込むような作り方が理想でしょう。
ここでは直接にマイクロフォンを直付けします。
次のように極性があることに注意してください。

+のマークが
基板のコネクタ部シルク印刷の1番に接続されるように半田付けします。